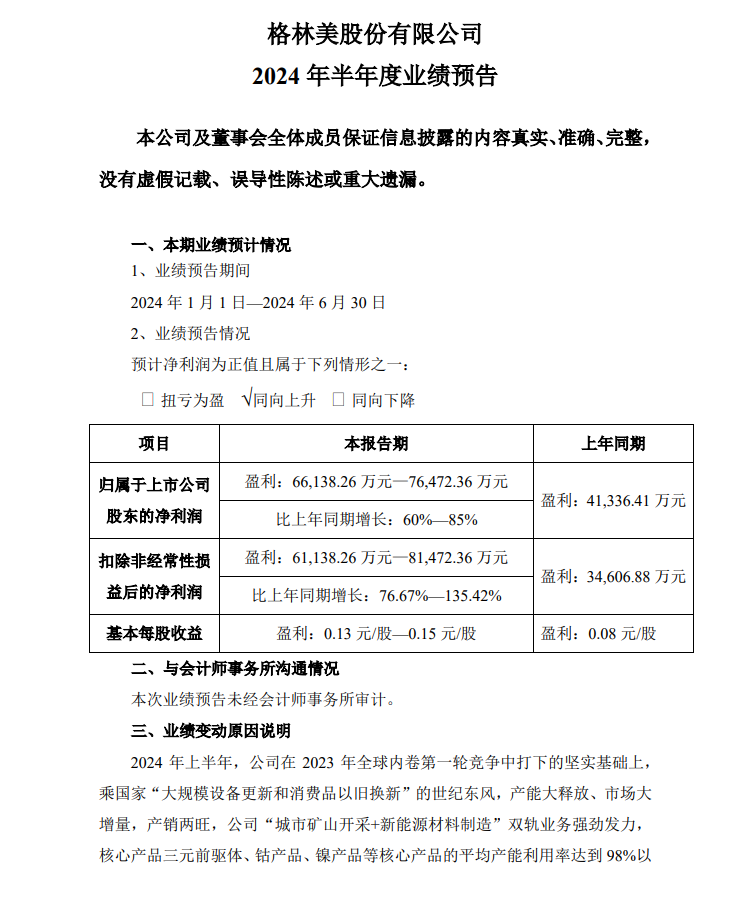
格林美(6.350, 0.00, 0.00%)(SZ 002340,收盤價:6.35元)7月10日晚間發布業績預告,預計2024年上半年歸屬于上市公司股東的凈利潤約6.61億元~7.65億元,同比增長60%~85%;基本每股收益0.13元~0.15元。
業績變動主要原因是,2024年上半年,公司在2023年全球內卷第一輪競爭中打下的堅實基礎上,乘國家“大規模設備更新和消費品以舊換新”的世紀東風,產能大釋放、市場大增量,產銷兩旺,公司“城市礦山開采+新能源材料制造”雙軌業務強勁發力,核心產品三元前驅體、鈷產品、鎳產品等核心產品的平均產能利用率達到98%以上,毛利率全面提升,大幅提升了盈利能力,各項業務全面進入盈利增量通道。

聲明:
以上內容轉載自51不銹鋼網,如有侵權請告知刪除。
掃一掃 關注我們